Let’s be honest. Written policies can sometimes feel useless. But if written and executed well, an asset management policy can bring clarity and efficiency to your organization.
Assets are resources owned and used by a company to generate a positive economic benefit. As a business owner, it is important to know which assets you own, their location, and their value. Your shareholders would also like to know that company assets are being efficiently used and maintained.
A good asset management policy helps create the structure for how they are handled. Let’s see how.
Why do you need an asset management policy?
An asset management policy is an overarching, high-level document that helps businesses meet their governance, quality, and strategic needs.
It dictates how a business maintains the integrity and availability of all assets by outlining the company’s requirements for asset ownership, categorization, acceptable use, and ongoing maintenance.
In a large organization, the hierarchy of documents begins with the organization’s strategic plan, which prompts the development of an asset management policy.
Beneath the policy sits an asset management strategy. Beneath the strategy, you can find a general maintenance policy and asset management plans, with the final documents being operational strategies and plans.
However, small to medium-sized organizations often combine the asset management policy, strategy, and plan into one document. It is this level of asset management policy we will be discussing here.
The document assists all employees by:
- Emphasizing corporate objectives. Asset management policies open with a statement from top management that explains why asset management is important, and how it supports the business in achieving its goals.
- Providing guiding principles for asset tracking and control. Guidelines in the policy explain the process of recording assets and clarifying how to acquire, manage, maintain, value, and dispose of them. At any stage in an asset’s lifecycle, employees can seek clarity from the policy on the behaviors and methods they should use in particular circumstances — from procurement to asset management, to disposal.
- Helping you manage budgets and asset-related expenditures. The entire lifecycle costs of an asset require capture, not just the purchase price. The policy will outline how to treat maintenance, modification, operational use, depreciation, financing, and end-of-life asset costs. Adhering to a standard process will help you plan a budget for capital projects and calculate returns on investment (ROI).
- Assigning roles and responsibilities. With clearly defined roles and responsibilities, everyone will know who to approach for additional information or requests regarding asset inventory, allocation, purchase, disposal, or maintenance.
Standard Operating Procedure (SOP)
Create your own routine maintenance SOP with this customizable template.
What should be included in an asset management policy?
If you wish to be aligned or certificated against ISO 55001, the global standard for Asset Management, the standard itself will be your guide. It will tell you which items are “must-have” and recommend those that are “nice-to-have”.
But maybe you do not care about the certification. You can still use the aforementioned ISO standard as a guide simply because an asset management policy is good to have.
Keep the document brief and direct readers to separate documents such as asset lists or management plans.
Remember, too much information in one document makes it unwieldy and unlikely to be read!
You can structure this document in many different ways. We recommend you start with an introductory section and then outline the policy itself.
Introductory section
The paragraphs in the introductory section serve to clarify commonly used terms and describe the scope and purpose of the policy.
1) A quick overview
The overview section briefly explains what asset management is and why it’s important. Keep the section short. Its sole purpose is to introduce readers to the concept of asset management. You’ve probably overdone it if it’s more than two paragraphs.
2) The purpose of the policy
In this section, you’re explaining what the policy plans to achieve. Explain that the policy’s purpose is to provide guidelines and procedures for the efficient and effective management of organizational assets.

Example of an asset management policy Purpose section. Source: City Of Sydney
3) The scope of the policy
When you write the scope section, you refer to the people, departments, or businesses for which the policy applies. In most companies, this section comprises one line of text that states that the policy applies to all company employees.

Example of an asset management policy Scope section. Source: University of Dundee
This section can sometimes be called Applicability rather than Scope.
4) Definitions
Always have a definitions section, as not everyone who reads your policy will understand all the terms you use. Make sure someone who knows those definitions by heart double-checks this section for accuracy.

Example of an asset management policy Definitions section. Source: City of Charles Sturt
Clarify terms like assets, tangible, intangible, disposal, and write-off. In this section, you should explain any term that might be open to ambiguity or misunderstanding.
The asset management policy itself
This section is the real meat of the document. All preceding sections have simply prepared the reader for the information you will present here. In the policy section, you will explain the following:
5) A section about responsibilities
Clarify who holds accountability for all the different phases of the asset lifecycle. Asset owner, purchase orders, disposal, write-off, maintenance, and modification are all positions that will require decision-making, so be sure to identify who is responsible.
Where possible, use a role description instead of a person’s name to avoid having to amend the policy document every time someone is promoted or leaves the company.

Example of an asset management policy Responsibilities. Source: Asset Services
6) Asset categorization and identification
In this paragraph, clarify what counts as an asset, with most companies only capitalizing items over a certain monetary threshold. If you have asset tags or asset sub-categories, this is the place to explain how that categorization works within your asset management system.
Some companies also use this section to explain asset lives and depreciation rules, although that information may be better suited as a preamble to your fixed asset register.
7) Asset disposal procedures
This section usually comprises the largest of all the paragraphs. Lay out everything one needs to know about asset disposal. Identify the forms to complete and the procedure to follow.
Touch upon nuances as well — where to include serial numbers, the effective dates in question, etc. Be sure to address any regulatory issues, who to involve, and the disposal method.

Example of an asset management policy Disposals section. Source: New York University
For example, some companies use auctions to dispose of their assets, even nominating the auction house employees are required to use. Be sure to address how to treat scrap or salvage funds, the process for trade-ins, and how to organize and manage tenders.
8) Asset transfer procedures
If your business operates in several geographic locations or has multiple departments, identify the correct process to follow before transferring an asset and who to inform that the transfer has occurred. There will be clear budgetary and financial implications.

Example of an asset management policy Transfers section. Source: Asset Services
9) Asset repair or replacement guidelines
This paragraph advises how to decide on whether to repair or replace physical assets. Some policies use the repair cost — as a percentage of the asset’s capital cost — as a threshold between repairing and replacing. Others use complex calculations and decision trees.
Most organizations will want their facility or maintenance manager to make the final call. If it is a really expensive asset, and requires risk assessment, the maintenance director and other top management roles are likely to be involved in the decision process.
10) General asset maintenance guidelines
The maintenance paragraph outlines the management’s position on asset maintenance, its intent, and the guidelines to follow for asset control.
Many organizations will have already written maintenance policy documents for their physical inventory, and they can just point to those for more info.
11) What to do in cases of theft and loss
Here is where you clarify the steps to be initiated when someone suspects criminal activity. Define who is responsible for deciding whether to involve the police and contact the insurance.
12) Asset write-off procedures
Most companies have strict processes in place for asset write-off. Record those here.
Include forms to be used, the sequence of decisions and approvals, and those responsible for updating the asset register. Checklists can be really helpful here.
13) Document status
Formalize your new asset management policy by ensuring a member of the senior management team signs the policy, with the document version controlled, showing the issue date.

Example of an asset management policy Document Status section. Source: City Of Sydney
When it is all said and done, feel free to add the policy to your company’s quality system.
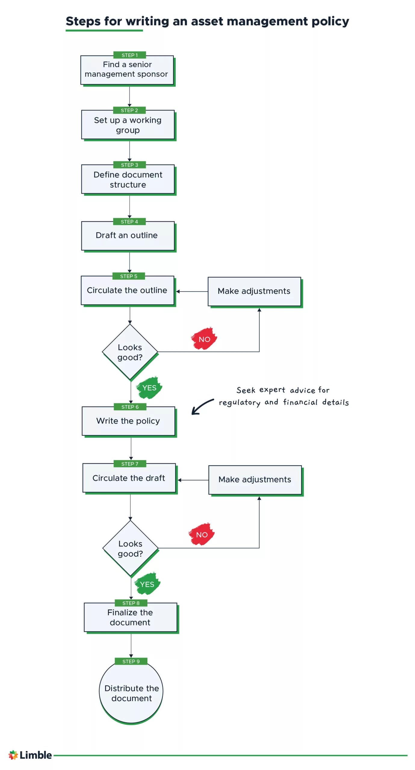
How to write an asset management policy in 8 steps
How a business writes an asset management policy is as important as the items it includes, with the drafting process requiring the agreement and commitment of senior managers to be effective.
Step 1: Identify a senior management sponsor
The sponsor role is not a figurehead position. The selected person must be fully aware of the contents of the policy and the decisions and discussions taken to arrive at the final draft. They must also fully endorse and defend it.
Step 2: Institute a working group
The asset management policy document represents the principles and guidelines from senior management, whether the policy document regards safety, asset management, or human resources.
Therefore, the working group that develops the document has to include senior managers who reach a consensus on the document’s contents. Be sure to represent the finance and operations departments, and allow sufficient time for the group to discuss everything and reach an agreement.
Step 3: Agree on the document structure and what to include
The test of a good policy is whether it gets read and understood. Keep the structure simple, and don’t write a book. Avoid jargon and use plain language.
If it has a clear structure, is easy to read, covers all the necessary points, and can be understood, then you’ve succeeded in writing a good policy.
Step 4: Draft up a skeleton outline for the policy
If you have an existing quality system, align the structure, outline, and design of the asset management policy with those quality system documents. It is a simple way to help employees get familiar with and understand the document.
If you have a company style guide, apply it to this template. Nominate a writer to ensure a consistent tone and manage version control.
Step 5: Circulate the outline for review
By circulating the initial outline of the policy to all departments and senior management, you are providing an opportunity for comments and consultations. You may gain interesting perspectives calling for additions or modifications while gaining a degree of buy-in to the process and the final document.
Step 6: Seek expert advice
There may be financial or regulatory actions your organization must meet regarding records, disposals, notifications, or tax. Be sure your asset management policy aligns with and includes these provisions. Seek expert advice to be sure your policy complies with all relevant legislature.
Step 7: Write the policy and circulate the draft document
Once complete, be sure there are no lingering issues or concerns from relevant managers. When ready to issue the document, have it signed by the CEO as the official version.
Step 8: Distribute the document
Issue the document to each manager and ensure copies are centrally available to allow staff members to seek guidance. Ensure each person signs that they have received and read the policy. Hopefully, you will have a digital version which all stakeholders can access through their laptops at their workstations or through a mobile device.
Last but not least, maintain a register of the location of all approved copies to ensure the removal/replacement of old copies when issuing amendments.
Examples of asset management policies
The asset management policies you will find online are generally from government agencies, colleges, and local councils, as they are all required to publish such documents. Privately owned businesses have no such requirement, making examples hard to find.
Yet, the contents will not differ greatly, with the organization’s size, sophistication, and geographical spread having the most impact on the policy contents.
Here are some examples from organizations of varying sizes and industries to assist in drafting a document that meets your specific context. Some are simple one-page policies, while others go in more depth.
Simple one-pagers
These examples are admirably terse, although some border on mission statements:
You might find a few more pages will better guide your employees by directing them to applicable references.
Multi-page examples
The asset management policy examples listed below perfectly illustrate how there isn’t one form, style, or scope you need to follow. However, they also show that there is a logical order in which sections should be covered:
- University of Dundee, 2018
- City of Charles Sturt, 2022
- Asset Services, 2015
- American University, 2021
- City of Sydney, 2022
- New York University
- Office of the Chief Technology Officer, DC.Gov, 2021
These examples indicate the norm in asset management policies. Reviewing them will guide you on the style and content appropriate to your organization.
Protect your capital investments
Capital assets form a considerable part of an organization’s value. It is vital to track them and ensure they are correctly managed, maintained, and disposed of. The asset management policy broadcasts the principles that management believes should be applied for handling its capital assets.
Writing an asset management policy may not be the most exciting thing you can do with your day. However, paired with a proactive maintenance strategy, it can help you reduce loss, mitigate regulatory exposure, and ensure you maximize the value of your capital investments.
Learn how Limble CMMS can help you keep your assets in their best working order. Request a software demo, or start a free trial.

